Automotive voltage regulator with reset and watchdog

Infineon has introduced six automotive linear regulators, protected against 40 or 45V, and supplying 3.3 or 5V at up 500mA, some with enable, watchdog or reset circuits (see the table below).

Infineon TLS820F3ELV50 linear regulator

Picking the TLS820F3ELV50 as an example, it has an input range of 3 to 42V (45V abs max) and outputs 5V ±2% at up to 200mA.

“These regulators are perfectly suitable for automotive systems or other supply systems connected to the battery permanently,” said the company.


As this is a linear regulator, it can only output 5V with at least that plus the drop-out voltage on the input – drop-out is typically 100mV at 100mA and 200mV at 200mA – but “the operating range starts already at an input voltage of only 3V”, said the company.


Quiescent current is 26µA and junction temperature can vary from -40 to 150°C.

In this case, an enable input is provided to switch the device on and off – consumption drops to ~2μA in the off state.

It also has a reset circuit which monitors the output voltage and provides a delayed open-collector reset (with internal pull-up resistor) to the supplied microcontroller at power-up and also when an under-voltage is detected. The under-voltage trigger point can be adjusted via two external resistors.

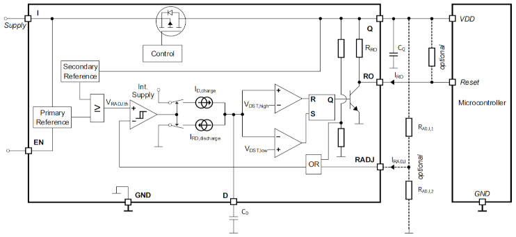
Infineon TLS820F3ELV50 linear regulator detailEnsuring clean operation, the reset circuit (left, watchdog omitted) has two internal voltage references, one powered from the input side and one from the output side.

This device also has the watchdog timer block, which triggers the reset output if the block’s input has not been pulsed by the supplied MCU for a given period. This period is adjusted by an external capacitor, which also affects reset timing.

Reverse input protection is not implemented. “In order to block influences, such as
pulses and high frequency distortion at the input, use a reverse polarity protection diode and a combination of several capacitors,” said Infineon.

Part Output Input Enable Reset Watchdog package
TLS850A4TEV50 5V 500mA 3.7 – 40V n n n TO252-3
TLS820F3ELV33 3.3V 200mA 3 – 45V y y y SSOP-14
TLS820F3ELV50 5V 200mA 3 – 45V y y y SSOP-14
TLS830A4EPV50 5V 300mA 3.2 – 40V n n n TSDSO-14
TLS850F3TUV50 5V 500mA 3 – 45V n y y TO252-7
TLS850F3TUV33 3.3V 500mA 3 – 45V n y y TO252-7

This table has been transcribed and might contain errors – check the data sheets if this information is important to you. All packages are surface-mount.

Find the TLS820F3ELV50 data sheet here


Leave a Reply

Your email address will not be published. Required fields are marked *

*